Ошибки и ремонт SINAMICS G120 в Севастополе
Ремонт SINAMICS G120
Компания «Кернел» производит ремонт частотных преобразователей SINAMICS G120 в Севастополе с 2002 года. За это время мы накопили колоссальный опыт в том числе опыт в ремонте SINAMICS G120 такого известного производителя как SIEMENS. Ремонт подобной промышленной электроники ответственное и сложное занятие, требующие максимальной отдачи, профессионализма и максимально полной материальной базе.
Частотный преобразователь SINAMICS G120, как и другие его собратья оснащен информационной панелью, призванной сделать общение оператора и преобразователя максимально легким и комфортным. При вводе в эксплуатацию оборудования с помощью данной панели устройство программируется и настраивается, а в случае непредвиденной ситуации на панель частотного преобразователя выводится ошибка, вызвавшая аварийную остановку оборудования. В таблицах ниже приведены все возможные ошибки SINAMICS G120. Устранение причины ошибки и ее сброс на преобразователе позволит в кратчайшие сроки возобновить работу. К сожалению не все ошибки можно исправить самостоятельно, некоторые ошибки SINAMICS G120 возможно исправить только в специализированных сервисных центрах.
Специалисты нашего сервисного центра уделяют максимальное внимание к качеству исполнения ремонта, программирования и настройке частотных преобразователей, не зависимо от производителя данного промышленного оборудования. Именно поэтому мы смело даем гарантию на ремонт SINAMICS G120 и замененные в процессе ремонта компоненты шесть месяцев.
Ремонт SINAMICS G120 в Севастополе производится исключительно с использованием оригинальных запасных частей, на компонентном уровне с применением высокотехнологичного оборудования, квалифицированным персоналом с инженерным образованием.
Если на вашем производстве появились проблемы с преобразователем частоты SINAMICS G120, которые вы не можете решить самостоятельно, мы всегда рады вам помочь. Обращайтесь в сервисный центр «Кернел». Специалисты нашей компании в минимальные сроки проведут глубокую диагностику преобразователя частоты и последующий ремонт SINAMICS G120. Оставьте заказ на ремонт частотника используя форму на сайте.
Ошибки SINAMICS G120
|
Текст класса сообщения (номер по PROFIdrive) Причина и способ устранения. |
Диагностический интерфейс |
||||
|
PN (шест.) |
DS1 (дес.) |
DP (дес.) |
ET 200 (дес.) |
NAMUR (r3113.x) |
|
|
Ошибка аппаратного / программного обеспечения (1) Обнаружено неправильное поведение аппаратного или программного обеспечения. Выполнить ПИТАНИЕ ВКЛ соответствующего компонента. Если ошибка повторяется, обратиться в службу поддержки. |
9000 |
0 |
16 |
9 |
0 |
|
Ошибка сети (2) Возникла ошибка сетевого питания (выпадение фазы, уровень напряжения …). Проверить сеть / предохранители. Проверить напряжение питающей сети. Проверить проводку. |
9001 |
1 |
17 |
24 |
1 |
|
Ошибка напряжения питания (3) Обнаружена неисправность в цепи питания электронных компонентов (48 В, 24 В, 5 В …). Проверить электропроводку. Проверить уровень напряжения. |
9002 |
2 |
2 1 3 2 |
2 1 3 2 |
15 |
|
Повышенное напряжение промежуточного контура (4) Напряжение промежуточного контура недопустимо высокое. Проверить параметры установки (сеть, дроссель, напряжения). Проверить настройки устройства питания. |
9003 |
3 |
18 |
24 |
2 |
|
Ошибка силовой электроники (5) Обнаружено недопустимое рабочее состояние силовой электроники (ток перегрузки, перегрев, сбой IGBT …). Проверить соблюдение допустимых нагрузочных циклов. Проверить температуру окружающей среды (вентилятор). |
9004 |
4 |
19 |
24 |
3 |
|
Перегрев электронного компонента (6) Температура компонента превысила допустимый верхний предел. Проверить температуру окружающей среды / вентиляцию электрошкафа. |
9005 |
5 |
20 |
5 |
4 |
|
Распознано замыкание на землю или замыкание фаз (7) Распознано замыкание на землю или замыкание фаз в силовых кабелях или обмотках двигателя. Проверить силовые кабели (соединение). Проверьте двигатель. |
9006 |
6 |
21 |
20 |
5 |
|
Перегрузка двигателя (8) Двигатель эксплуатировался за пределами допустимого диапазона (температура, ток, крутящий момент …). Проверить нагрузочные циклы и установленные ограничения. Проверить температуру окружающей среды / вентиляцию двигателя. |
9007 |
7 |
22 |
24 |
6 |
|
Нарушена коммуникация с контроллером верхнего уровня (9) Связь с контроллером верхнего уровня (внутреннее соединение, PROFIBUS, PROFINET …) нарушена или разорвана. Проверить состояние контроллера верхнего уровня. Проверить соединение / -провода связи. Проверить проект шины / такты. |
9008 |
8 |
23 |
19 |
7 |
|
Безопасный канал контроля обнаружил ошибку (10) Контроль безопасного режима (Safety) обнаружил ошибку. |
9009 |
9 |
24 |
25 |
8 |
|
Фактическое значение положения / частоты вращения ошибочно или недоступно (11) При обработке сигналов датчиков (путевые сигналы, нулевые метки, абсолютные значения …) обнаружено недопустимое состояние сигнала. Проверить датчик / состояние сигнала датчика. Учитывать максимально допустимую частоту. |
900A |
10 |
25 |
29 |
9 |
|
Нарушена внутренняя (DRIVE-CLiQ) коммуникация (12) Внутренняя коммуникация между компонентами SINAMICS нарушена или прервана. Проверить кабельную разводку DRIVE- CLiQ. Соблюдать правила монтажа приводов в соответствии с нормами ЭМС. Соблюдать максимально допустимую количественную структуру / такты. |
900B |
11 |
26 |
31 |
10 |
|
Ошибка питания (13) Устройство питания не работает или неисправно. Проверить устройство питания и среду (сеть, фильтры, дроссели, предохранители …). Проверить регулирование питания. |
900C |
12 |
27 |
24 |
11 |
|
Ошибка тормозного прерывателя/модуля торможения (14) Внутренний или внешний модуль торможения неисправен или перегружен (температура). Проверить подключение / состояние модуля торможения. Соблюдать допустимое количество и длительность процессов торможения. |
900D |
13 |
28 |
24 |
15 |
|
Ошибка сетевого фильтра (15) Контроль сетевого фильтра обнаружил слишком высокую температуру или другое недопустимое состояние. Проверить температуру/контроль температуры. Проверить допустимость проекта (тип фильтра, устройство питания, пороговые значения...). |
900E |
14 |
17 |
24 |
15 |
|
Внешнее измеренное значение/состояние сигнала за пределами допустимого диапазона (16) Измеренное значение / состояние сигнала, считанное через входную область (цифровой / аналоговый / температура), приняло недопустимое значение / состояние. Определить и проверить соответствующий сигнал. Проверить настроенные пороговые значения. |
900F |
15 |
29 |
26 |
15 |
|
Ошибка применения / технологической функции (17) При осуществлении применения / технологической функции превышено (заданное) ограничение (позиция, скорость, момент вращения …). Определить и проверить соответствующее ограничение. Проверить уставку по умолчанию контроллера верхнего уровня. |
9010 |
16 |
30 |
9 |
15 |
|
Ошибка параметрирования/конфигурации/процесса ввода в эксплуатацию (18) Обнаружена ошибка параметрирования или процесса ввода в эксплуатацию, или параметрирование не соответствует обнаруженной конфигурации устройств. Точная локализация ошибки при помощи инструмента ввода в эксплуатацию. Согласование параметрирования или конфигурации устройств. |
9011 |
17 |
31 |
16 |
15 |
|
Общая ошибка привода (19) Групповая ошибка. Точная локализация ошибки при помощи инструмента ввода в эксплуатацию. |
9012 |
18 |
9 |
9 |
15 |
|
Ошибка вспомогательного агрегата (20) Контроль вспомогательного агрегата (входной трансформатор, система охлаждения …) обнаружил недопустимое состояние. Локализовать ошибку и проверить соответствующее устройство. |
9013 |
19 |
29 |
26 |
15 |
- Недостаточное напряжение в цепи питания электронных компонентов
- Чрезмерное напряжение в цепи питания электронных компонентов
Руководство пользователя SINAMICS G120 manual – скачать PDF
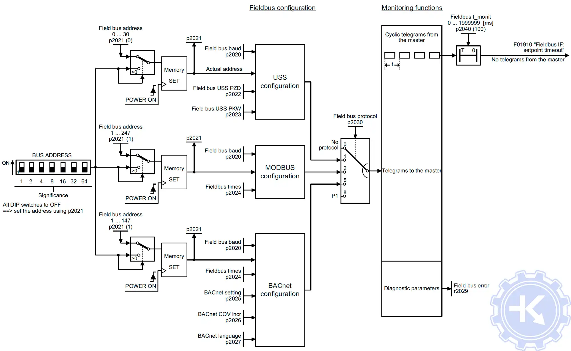
Функциональные схемы SINAMICS G120
SINAMICS G120 Управляющие модули CU230P-2
|
Конфигурация |
Регулирование |
|
|
Ремонт SINAMICS G120 в сервисном центре Кернел, преимущества
Специалисты сервисного центра Кернел выполнят ремонт SINAMICS G120 в максимально сжатые сроки. При ремонте преобразователя частоты SINAMICS G120 в Севастополе вы гарантированно получаете:
- Глубокую диагностику неисправного преобразователя с выявлением неисправных компонентов;
- Замену неисправных компонентов на новые;
- Ремонт SINAMICS G120 в максимально сжатые сроки;
- Проверку отремонтированного частотника на специальном стенде;
- Оригинальные запасные части;
- Гарантию на ремонт SINAMICS G120 6 месяцев;
- Гарантию на запасные части 6 месяцев.
Компания «Кернел» предлагает квалифицированный ремонт частотных преобразователей в сжатые сроки по цене 20% - 40% от стоимости нового частотника. За время существования компании, наши инженеры отремонтировали не одну тысячу единиц промышленного оборудования, постоянно повышая свою квалификацию. Вот далеко не полный список модулей SINAMICS серии G120 ремонт которых предлагает наш сервисный центр.
|
Cиловой модуль SINAMICS G120 POWER MODULE PM240 |
Cиловой модуль SINAMICS G120 POWER MODULE PM250 |
|
6SL3224-0BE21-5UA0 6SL3224-0BE22-2UA0 6SL3224-0BE23-0UA0 6SL3224-0BE24-0UA0 6SL3224-0BE25-5AA0 6SL3224-0BE27-5AA0 6SL3224-0BE31-1AA0 6SL3224-0BE31-5AA0 6SL3224-0BE31-8AA0 6SL3224-0BE32-2AA0 6SL3224-0BE33-0AA0 6SL3224-0BE34-5AA0 6SL3224-0BE35-5AA0 6SL3224-0BE37-5AA0 |
6SL3225-0BE25-5AA0 6SL3225-0BE27-5AA0 6SL3225-0BE31-1AA0 6SL3225-0BE31-5AA0 6SL3225-0BE31-8AA0 6SL3225-0BE32-2AA0 6SL3225-0BE33-0AA0 6SL3225-0BE33-7AA0 6SL3225-0BE34-5AA0 6SL3225-0BE35-5AA0 6SL3225-0BE37-5AA0 |
|
Cиловой модуль SINAMICS G120 POWER MODULE PM260 |
Модули управления SINAMICS G120 |
|
6SL3225-0BH27-5AA0 6SL3225-0BH27-5UA0 6SL3225-0BH31-1AA0 6SL3225-0BH31-1UA0 6SL3225-0BH31-5AA0 6SL3225-0BH31-5UA0 6SL3225-0BH32-2AA0 6SL3225-0BH32-2UA0 6SL3225-0BH33-0AA0 6SL3225-0BH33-0UA0 6SL3225-0BH33-7AA0 6SL3225-0BH33-7UA0 |
6SL3244-0BA20-1BA0 SINAMICS G120 CONTROL UNIT CU240S S-TYPE 6SL3244-0BA20-1FA0 SINAMICS G120 CONTROL UNIT CU240S PN S-TYPE STANDARD 6SL3244-0BA20-1PA0 SINAMICS G120 CONTROL UNIT CU240S DP S-TYPE STANDARD 6SL3244-0BA21-1PA0 SINAMICS G120 CONTROL UNIT CU240S DP-F S-TYPE |
К сожалению, от поломок дорогостоящего оборудования никто не застрахован. В зависимости от разных факторов, рано или поздно, любое, даже самое надежное промышленное оборудование выходит из строя, преобразователь частоты SINAMICS G120 не исключение. В данной ситуации на помощь придет наша компания, и инженеры, профессионализм которых не ставится под сомнение.
Благодаря новейшему инновационному диагностическому оборудованию инженеры сервисного центра в кратчайшие сроки проведут глубокую диагностику вышедшего из строя частотного преобразователя SINAMICS G120 найдут неисправный компонент и заменят его на новый.
Еще раз хочется подчеркнуть тот факт, что, производя ремонт SINAMICS G120 в Севастополе мы используем только оригинальные запасные части и даем гарантию не только на проведенные ремонтно-восстановительные работы, но и на запасные части, которые были заменены в процессе восстановления частотного преобразователя шесть месяцев.
Мы всегда стараемся входить в положение заказчика и выполнить ремонт SINAMICS G120 в максимально кратчайшие сроки тем самым минимизировать простой оборудования.
Мы ценим своих клиентов и делаем упор на качество выполненных работ, а также время его выполнения. Сберегите свой бюджет, обратитесь за ремонтом SINAMICS G120 в нашу компанию.
Как оставить заявку на ремонт SINAMICS G120?
Оставить заявку на ремонт SINAMICS G120 в Севастополе можно с помощью специальной формы, которая вызывается нажатием одноименной кнопки в верхней части страницы. Все вопросы, связанные с ремонтом SINAMICS G120, вы можете задать нашим менеджерам. Связаться с ними можно несколькими способами:

- Заполнив форму заявки на ремонт (кнопка в правом верхнем углу сайта)
- Позвонив по номеру телефона:
- +7(8482) 79-78-54;
- +7(8482) 55-96-39;
- +7(917) 121-53-01
- Написав на электронную почту: 89171215301@mail.ru


