Ошибки и ремонт сервопривода Schneider Electric в
Ремонт сервопривода Schneider
Сервисный центр «Кернел» предлагает выполнить качественный ремонт сервопривода Schneider Electric в  на компонентном уровне в максимально сжатые сроки.
Сервопривод относятся к сложной промышленной электронике именно поэтому ремонтом сервоприводов Schneider, впрочем, как и других производителей должны заниматься специалисты, имеющие не только высшее техническое образование, но и солидный опыт в ремонте подобной промышленной электроники.
Также для восстановления подобного промышленного оборудования понадобится хорошая материально-техническая база. При выполнении всех выше перечисленных условий, шансы на успешный ремонт возрастают в геометрической прогрессии.
Именно поэтому за ремонтом сервоприводов, независимо от производителя лучше всего обращаться в специализированный сервисный центр, который отвечает всем техническим требованиям, такой как Кернел. Наш цент имеет отличную материально-техническую базу, а за время существования с 2002 года специалисты компании накопили бесценный опыт в том числе опыт в ремонте сервоприводов Schneider.
Особенности ремонта сервопривода Schneider Electric
Ремонт сервоприводов имеет ряд индивидуальных особенностей, это связано с конструктивными особенностями данного промышленного оборудования. По аналогии с частотными преобразователями они состоят из двух взаимосвязанных частей, это:
- Аппаратная часть;
 - Программная часть.
 
В первую очередь ремонтируется аппаратная часть промышленного сервопривода. После глубокой диагностики неисправного блока выявляются все неисправные компоненты, которые в последствии заменяются на оригинальные запасные части (по возможности), в случае если сервопривод уже давно снят с производства и найти оригинальные запчасти просто невозможно они заменяются на аналоги.
Данный вид ремонта называется компонентным. От других видов его отличает две немаловажные детали.
- Значительное удешевление ремонта;
 - Существенное сокращение времени ремонта.
 
По завершении ремонта аппаратной части сервопривода наступает очередь программной. В зависимости от серии выбирается программный продукт и зашивается в блок.
Заключительный этап ремонта сервопривода Schneider это проверка на специализированном стенде. Все блоки проверяются без нагрузки и с нагрузкой не менее двух часов.
Ошибки сервопривода Schneider Electric LXM
| 
 Код ошибки  | 
 Класс  | 
 Бит  | 
 Расшифровка ошибки  | 
| 
 E1100  | 
 0  | 
 0  | 
 Параметр вне допустимого диапазона  | 
| 
 E 1101  | 
 0  | 
 0  | 
 Параметр не существует  | 
| 
 E1102  | 
 0  | 
 0  | 
 Параметр не существует  | 
| 
 E1103  | 
 0  | 
 0  | 
 Параметр недоступен для записи (только чтение)  | 
| 
 E1104  | 
 0  | 
 0  | 
 Отказ в доступе на запись (доступ не авторизован)  | 
| 
 E1106  | 
 0  | 
 0  | 
 Команда недопустима при активном усилителе мощности  | 
| 
 E1107  | 
 0  | 
 0  | 
 Доступ через другой интерфейс блокирован  | 
| 
 E1108  | 
 0  | 
 0  | 
 Параметр недоступен для чтения (блочная загрузка)  | 
| 
 E1109  | 
 1  | 
 0  | 
 Данные, сохраненные после отказа питания, недействительны  | 
| 
 E110A  | 
 0  | 
 0  | 
 Системная ошибка: отсутствует загрузчик  | 
| 
 E110B  | 
 3  | 
 30  | 
 Ошибка инициализации (дополнительно=адрес регистра Modbus )  | 
| 
 E1300  | 
 3  | 
 4  | 
 Сработала функция Power Removal (PWRR_A, PWRR_B)  | 
| 
 E1301  | 
 4  | 
 24  | 
 На входах PWRR_A и PWRR_B различные уровни  | 
| 
 E1310  | 
 3  | 
 9  | 
 Частота опорного сигнала слишком высока  | 
| 
 E1603  | 
 0  | 
 0  | 
 Память для захвата занята другой функцией  | 
| 
 E1606  | 
 0  | 
 0  | 
 Захват еще активен  | 
| 
 E1607  | 
 0  | 
 0  | 
 Запись: триггер не определен  | 
| 
 E1608  | 
 0  | 
 0  | 
 Запись: триггер не разрешен  | 
| 
 E 1609  | 
 0  | 
 0  | 
 Запись: канал не определен  | 
| 
 E160A  | 
 0  | 
 0  | 
 Запись: нет данных  | 
| 
 E160B  | 
 0  | 
 0  | 
 параметр не может быть записан  | 
| 
 E160C  | 
 1  | 
 0  | 
 Автонастройка: момент инерции вне допустимого диапазона  | 
| 
 E160D  | 
 1  | 
 0  | 
 Автонастройка: значение параметра 'AT_n_tolerance', возможно, слишком мало для идентифицированной механической системы  | 
| 
 E 160E  | 
 1  | 
 0  | 
 Автонастройка: Тестовое движение невозможно запустить  | 
| 
 E160F  | 
 1  | 
 0  | 
 Автонастройка: Усилитель мощности не может быть включен  | 
| 
 E 1610  | 
 1  | 
 0  | 
 Автонастройка: Обработка прервана  | 
| 
 E 1611  | 
 1  | 
 0  | 
 Системная ошибка: Автонастройка, внутренний доступ на запись  | 
| 
 E 1612  | 
 1  | 
 0  | 
 Системная ошибка: Автонастройка, внутренний доступ на запись  | 
| 
 E 1613  | 
 1  | 
 0  | 
 Автонастройка: превышен максимально допустимый диапазон по-  | 
| 
 E 1614  | 
 0  | 
 0  | 
 Автонастройка: уже действует  | 
| 
 E 1615  | 
 0  | 
 0  | 
 Автонастройка: этот параметр нельзя изменить при активной авто- настройке  | 
| 
 E 1616  | 
 1  | 
 0  | 
 Автонастройка: статическое трение для выбранной скорости 'AT_n_ref' слишком высоко  | 
| 
 E 1617  | 
 1  | 
 0  | 
 Автонастройка: Момент трения или нагрузки слишком велик  | 
| 
 E 1618  | 
 1  | 
 0  | 
 Автонастройка: оптимизация прервана  | 
| 
 E 1619  | 
 0  | 
 0  | 
 Автонастройка: скорость вращения 'AT_n_ref' слишком низка в сравнении с 'AT_n_tolerance'  | 
| 
 E 1A00  | 
 0  | 
 0  | 
 Системная ошибка: переполнение очереди FIFO  | 
| 
 E 1A01  | 
 3  | 
 19  | 
 Двигатель был заменен  | 
Посмотреть все коды ошибок сервопривода Schneider LXM
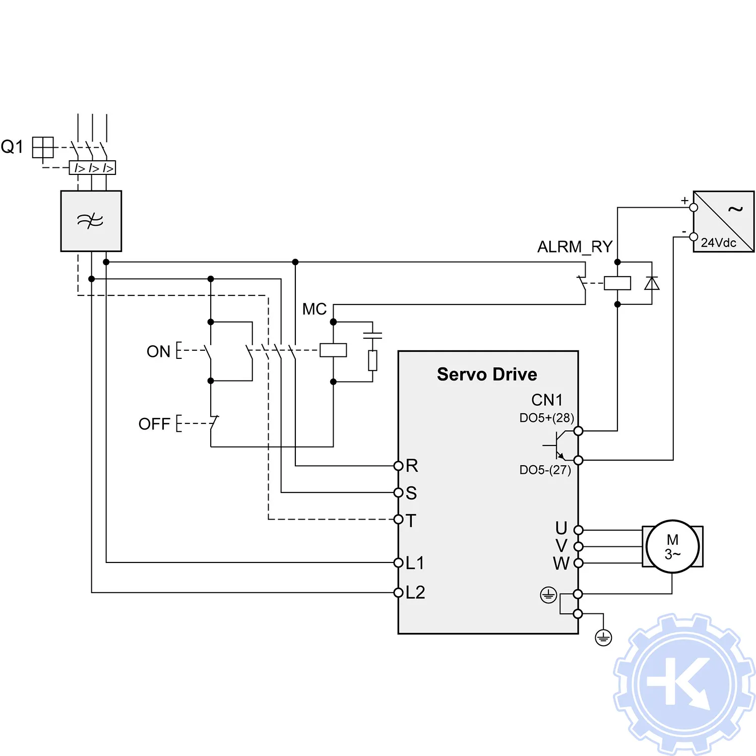
Схемы подключения сервоприводов Schneider Electric
В некоторых случает может понадобится схема подключения сервоприводов, ниже мы показаны схемы трех разных серий сервоприводов Schneider Electric LXM32S, LXM28A и LXM17S.
| 
 Cхема подключения сервопривода Schneider LXM32S  | 
 Схема подключения сервопривода Schneider LXM28A  | 
 
 | 
 
 | 
| 
 Схема подключения сервопривода Schneider LXM17S  | 
|
 
 | 
|
Преимущество ремонта сервоприводов Schneider в нашем сервисном центре

- Предварительный осмотр на возможность восстановления бесплатный;
 - Мы производим ремонт сервопривода Schneider на компонентном уровне (экономия бюджета и времени)
 - При ремонте сервоприводов ни каких конструктивных изменений не вносим;
 - Ремонт блоков с применением оригинальных запасных частей (по возможности).
 - Вы платите исключительно за результат - работающий сервопривод;
 - Гарантия на ремонт 6 месяцев;
 - Сроки ремонта варьируются от 5 до 15 рабочих дней;
 
За два десятилетия существования сервисного центра нашими специалистами были успешно проведены тысячи подобных ремонтов с каждым разом поднимая квалификацию наших инженеров.
Оставить заявку на ремонт сервопривода Schneider
У вас остались вопросы, связанные с ремонтом или сбросом ошибок, а также программированием и настройкой сервоприводов Schneider? Оставьте заявку на ремонт сервопривода Schneider в нашим менеджерам. Связаться с ними можно несколькими способами:

- Заполнив форму заявки на ремонт (кнопка в правом верхнем углу сайта)
 - Позвонив по номеру телефона:
 - +7(8482) 79-78-54;
 - +7(8482) 55-96-39;
 - +7(917) 121-53-01
 - Написав на электронную почту: 89171215301@mail.ru
 
    
    
    
    
    
    
    
    
    
    


