Ошибки и ремонт частотного преобразователя OTIS в
Ремонт частотных преобразователей OTIS
Ремонт частотного преобразователя OTIS, впрочем, как и ремонт частотников других производителей имеет ряд особенностей в силу своего конструктива. Частотные преобразователи, точнее их начинка делятся на две части:
- Аппаратная часть,
- Программная часть.
Частотники данного производителя не являются исключением из правил, именно поэтому ремонт частотного преобразователя OTIS имеет точно такой же ряд особенностей, как и у других преобразователей.
Диагностировать ту или иную неисправность помогают коды ошибок частотного преобразователя, которые отображаются на небольшом дисплее, расположенном на лицевой панели привода либо на дистанционном пульте. Ремонт частотных преобразователей OTIS в , как и любых других преобразователей, выпущенных под другими брендами, всегда начинается с аппаратной части, после успешного ремонта аппаратной части наступает очередь программной.
Настройка частотного преобразователя OTIS также прописана в инструкции завода производителя и выполняется силами персонала отвечающих за работоспособность лифтового оборудования, для каждой серии частотных преобразователей настройка будет индивидуальной, так как каждая линейка преобразователей решает свои собственные задачи, этим обусловливается широкая номенклатура данного промышленного оборудования.
Ремонт частотных преобразователей OTIS в сервисном центре
Компания «Кернел» производит ремонт частотных преобразователей OTIS в с 2002 года. За время существования компании наши сотрудники накопили колоссальный опыт в ремонте преобразователей частоты такого известного производителя как OTIS. Ремонт подобного промышленного оборудования ответственное и сложное занятие, требующие максимальной отдачи, профессионализма, а также максимально полной материальной базе.
Специалисты нашего сервисного центра максимальное внимание уделяют качеству исполнения ремонта, промышленных преобразователей частоты, не зависимо от производителя данного промышленного оборудования. Именно поэтому мы смело даем гарантию на ремонт частотных преобразователей OTIS и на запасные части, замененные в процессе ремонта шесть месяцев.
Ремонт частотных преобразователей OTIS в производится исключительно с использованием оригинальных запасных частей, на компонентном уровне с применением высокотехнологичного диагностического оборудования, квалифицированным персоналом с инженерным образованием.
В случае выхода из строя преобразователя частоты на вашем оборудовании либо появились проблемы с приводом, которые вы не можете решить самостоятельно, мы всегда рады вам помочь. Специалисты нашего сервисного центра в минимальные сроки проведут глубокую диагностику и последующий ремонт частотного преобразователя OTIS.
Инженеры сервисного центра выполняют качественный ремонт частотных преобразователей OTIS в всех серий, когда-либо выпускаемых компанией.
|
OTIS OVF20 |
GAA21344C1, GCA21342F2, GCA21150CL1 |
|
OTIS OVF20 CR |
GCA21150D1, GDA21150D1, GAA21343C1, GBA21343J100, GAA21344C20, GAA21344B20, GAA21344A20, GAA21343C20, GCA21150C10 |
|
OTIS OVF20CR |
GCA21342C1, GBA21342J100, GCA21342B1, GCA21342B1, GCA21150BL1, CAA21344C1 |
|
OTIS OVF30 |
GCA21305KY60, GAA21380B, ACA21290BM1, ACA21290BA4, ACA21290BJ2, ACA21290BA2, ADA21290AK2 |
|
OTIS OVFR03B-402 |
KAA21310ABF1, KBA21310ABF2 |
|
OTIS OVFR03B-403 |
KBA21310ABG1, KBA21310ABG5 |
|
OTIS OVFR03B-401 |
KAA21310ABD1, KBA21310ABD2 |
|
OTIS OVFR03B-404 |
KDA21310ABL1 |
|
OTIS OVFR2B-402 |
KDA21310AAT1, KCA21310AAT1, KCA21310AAN1 |
|
OTIS OVFR2B-403 , OVFR02B-403 |
KCA21310AAN1 |
|
OTIS OVFR2B-403 , OVFR02B-403 |
KCA21310AAN1 |
|
OTIS OVFR2B-404 |
KCA21310AAV1 |
|
OTIS OVF10 |
GCA21342F2 |
|
OTIS MSVF |
GAA21340A1, GAA21340B1 |
|
OTIS OVFWW 403N |
GAA21382G1 |
|
OTIS OVFWW 405N GEN2 |
GAA21382H1 |
|
OTIS UD403B |
В данной таблице присутствуют далеко не все частотные преобразователи OTIS ремонт которых предлагает наш сервисный центр.
Ошибки и неисправности OTIS 2000
В процессе работы выходит из строя даже самое надежное промышленное оборудование. В данной статье мы приведем ошибки OTIS 2000. Частотники в наше время, нашли широкое применение абсолютно во всех сферах промышленности, управляя как мини моторами в оргтехнике, так и гигантскими двигателями в горнодобывающей промышленности.
В данном случае речь идет о лифтовом оборудовании как гражданского назначения, так и в сферах промышленности известного во всем мире производителя лифтового оборудования OTIS.
В этой статье мы рассмотрим одного из самых известных производителей промышленной электроники имеющему уважение во всем мире, OTIS.
Существует несколько видов ошибок, некоторые из них можно устранить автоматически, а некоторые возможно исправить только, обратившись в специализированный сервисный центр. В таблицах ниже приведены ошибки и неисправности OTIS 2000.
Обязательно должны соблюдаться все рекомендации, изложенные в инструкции по монтажу и эксплуатации лифтового оборудования, в особенности требования по технике безопасности!
Неисправности OTIS 2000
|
Наименование неисправностей, внешние проявления, дополнительные признаки |
Вероятная причина |
Метод устранения |
|
При нажатии на кнопки приказа и вызова кабина остается неподвижной, не открываются двери от кнопки вызова этажа, где находится кабина. |
Отсутствует напряжение питания |
Проверить наличие напряжения на фазах вводного устройства, предохранителей всех цепей управления и сигнализации. Выяснить причины отсутствия напряжения и при необходимости заменить соответствующий предохранитель. |
|
При движении кабина остановилась. Остановка возможна в любом месте шахты. |
Опустилась до срабатывания выключателя подвижная часть натяжного устройства каната ограничителя скорости. Сработал один из выключателей безопасности. |
Укоротить канат ограничителя скорости перепасовкой ветви, подходящей к рычагу механизма включения ловителей сверху. По индикации в контроллере установить срабатывание выключателя и устранить неисправность. |
|
При нажатии на любую кнопку приказа двери кабины и шахты не закрываются (не включается привод дверей). |
Отключился автоматический выключатель привода дверей. |
Включить автоматический выключатель. |
|
При нажатии кнопки приказа двери закрываются, но кабина остается неподвижной. |
Нет электрического контакта в замке шахтной двери. |
Устранить неисправность. |
|
Двери не открываются при нажатии на кнопку "двери". |
Обрыв электрической цепи кнопки открытия двери. |
Восстановить электрическую цепь. |
|
Самореверсирование дверей. Двери непрерывно открываются и закрываются. Кабина остается неподвижной. |
Между створками дверей попал посторонний предмет. Неправильно установлено устройство инфракрасного контроля проема. |
Очистить пороги дверей кабины и шахты. Отрегулировать установку устройства. |
|
При принудительной задержке створок в процессе закрывания, двери не реверсируются. |
Неправильно установлено устройство инфракрасного контроля проема. |
Отрегулировать установку устройства. |
|
После остановки кабины и открытия двери, их закрытие происходит без выдержки времени. |
Неисправность электронной платы. |
Заменить электронную плату. |
|
Кабина останавливается, но двери кабины и шахты не открываются. |
Неисправность электронной платы. |
Заменить электронную плату. |
|
Кабина, не замедляясь, проходит заданную остановку. |
Неисправность датчика замедления. |
Заменить датчик. |
|
Кабина на малой скорости проходит мимо заданного этажа. |
Неправильно установлены магниты точной остановки соответствующего этажа. |
Отрегулировать установку магнитов. |
|
Кабина самопроизвольно "садится" на ловители. |
1. Ослабло крепление башмаков кабины; 2. Большой износ. |
Подтянуть крепления; Сменить вкладыши. |
|
При пуске электродвигатель гудит, кабина остается неподвижной, срабатывает реле контроля фаз. |
Отсутствие напряжения на одной из фаз электродвигателя, длительное падение напряжения в сети более чем на 10% от номинального. |
Замерить напряжение на фазах вводного устройства. Величина напряжения между каждыми двумя фазами должна быть в пределах 380 В ± 10%. |
|
При прикосновении к металлическим частям лифта "бьет" электрическим током. |
Пробой изоляции на корпус или нарушение изоляции проводов при неудовлетворительном заземлении. |
Проверить сопротивление изоляции и устранить пробой; проверить заземление, повреждение устранить. |

При возникновении проблем, проведите диагностику в соответствии с приведённой выше таблицей. Если требуется замена деталей или проблему нельзя решить одним из описанных здесь способов, обратитесь в сервисный центр.
Преобразователь частоты OTIS управляющий движением кабины лифта разработан таким образом, что он пытается избежать аварийных отключений путем ограничения момента, перенапряжения и т.п.
Появление сбоев при вводе в эксплуатацию или вскоре после него обычно свидетельствует о неверной настройке или неправильном подключении.
Возникновение неисправностей или проблем после длительного режима бесперебойной работы обычно происходит по причине изменений в системе или ее окружении (например, в результате износа).
Дополнительную информацию по частотным преобразователям OTIS можно посмотреть и скачать в файлах ниже.
Частотный преобразователь OTIS, скачать инструкции по эксплуатации
Ниже вы можете скачать руководства по эксплуатации частотных преобразователей OTIS для всех серий, когда-либо выпущенных данным производителем.
|
Частотный преобразователь OTIS OVF20 инструкция, руководство пользователя. |
Скачать PDF |
|
Частотный преобразователь OTIS OVF20 CR инструкция, руководство пользователя. |
Скачать PDF |
|
Частотный преобразователь OTIS OVF40 инструкция, руководство пользователя. |
Скачать PDF |
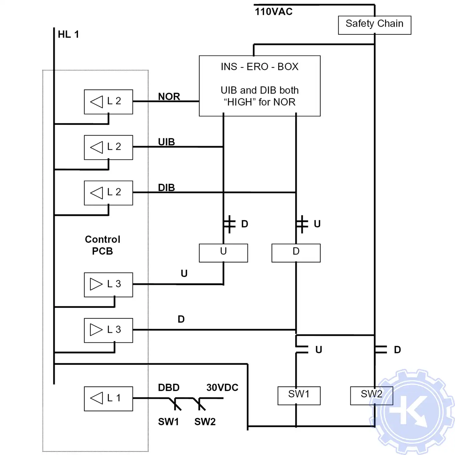
Схемы частотного преобразователя OTIS OVF20
|
Схема проводки цепи безопасности на MCB II OTIS OVF20 |
Схема обычной проводки цепи безопасности OTIS OVF20 |
|
|
|
Схема основной проводки OTIS OVF20 |
|
|
|
Другие схемы частотных преобразователей OTIS вы найдете в руководстве пользователя.
Оставьте заявку на ремонт промышленного оборудования, используя форму на сайте, либо свяжетесь с нашими менеджерами, сделать это очень просто.
Оставить заявку на ремонт частотных преобразователей OTIS
У вас вышел из строя частотник? Вам необходим срочный ремонт частотных преобразователей OTIS в ? Оставьте заявку на ремонт нажав на одноименную кнопку в верхней правой части экрана либо свяжитесь с нашими менеджерами. Связаться с ними можно несколькими способами:

- Заполнив форму заявки на ремонт (кнопка в правом верхнем углу сайта)
- Позвонив по номеру телефона:
- +7(8482) 79-78-54;
- +7(8482) 55-96-39;
- +7(917) 121-53-01
- Написав на электронную почту: 89171215301@mail.ru

Скачать PDF

