Ошибки и ремонт сервопривода B&R Acopos в Луганске
Ремонт сервопривода B&R
Сервисный центр «Кернел» предлагает выполнить качественный ремонт сервопривода B&R-Acopos в Луганске на компонентном уровне в максимально сжатые сроки. Сервопривод относятся к сложной промышленной электронике именно поэтому ремонтом сервоприводов BR-AUTOMATION, впрочем, как и других производителей должны заниматься специалисты, имеющие не только высшее техническое образование, но и солидный опыт в ремонте подобной промышленной электроники.
Также для восстановления подобного промышленного оборудования понадобится хорошая материально-техническая база. При выполнении всех выше перечисленных условий, шансы на успешный ремонт сервоприводов B&R возрастают в геометрической прогрессии.
Именно поэтому за ремонтом сервоприводов, независимо от производителя лучше всего обращаться в специализированный сервисный центр, который отвечает всем техническим требованиям, такой как Кернел. Наш цент имеет отличную материально-техническую базу, а за время существования с 2002 года специалисты компании накопили бесценный опыт в том числе опыт в ремонте сервоприводов BR-AUTOMATION.
Особенности ремонта сервопривода B&R Acopos
Ремонт сервоприводов B&R Acopos имеет ряд индивидуальных особенностей, это связано с конструктивными особенностями данного промышленного оборудования. По аналогии с частотными преобразователями они состоят из двух взаимосвязанных частей, это:
- Аппаратная часть;
- Программная часть.
В первую очередь ремонтируется аппаратная часть промышленного сервопривода. После глубокой диагностики неисправного блока выявляются все неисправные компоненты, которые в последствии заменяются на оригинальные запасные части (по возможности), в случае если сервопривод уже давно снят с производства и найти оригинальные запчасти просто невозможно они заменяются на аналоги.
Данный вид ремонта называется компонентным. От других видов его отличает две немаловажные детали.
- Значительное удешевление ремонта;
- Существенное сокращение времени ремонта.
По завершении ремонта аппаратной части сервопривода наступает очередь программной. В зависимости от серии выбирается программный продукт и зашивается в блок.
Заключительный этап ремонта сервопривода BR-AUTOMATION это проверка на специализированном стенде. Все блоки проверяются без нагрузки и с нагрузкой не менее двух часов.
Коды ошибок сервопривода Acopos
При обнаружении неисправности при работе сервопривода будет активирована соответствующая защита и выведено предупреждающее сообщение на дисплей сервоуслилителя или цифрового пульта. Коды неисправностей приведены в таблице ниже.
|
Номер ошибки |
Описание ошибки |
|
1 |
неверный идентификатор параметра |
|
2 |
блок данных для загрузки недоступен |
|
3 |
доступ на запись для параметра только для чтения |
|
4 |
доступ на чтение для параметра только для записи |
|
8 |
доступ для чтения блока данных уже инициализирован |
|
9 |
доступ к записи блока данных уже инициализирован |
|
10 |
доступ для чтения блока данных не инициализирован |
|
11 |
доступ к записи блока данных не инициализирован |
|
16 |
сегмент данных уже последний при чтении блока данных |
|
17 |
сегмент данных уже последний при записи блока данных |
|
18 |
сегмент данных еще не последний при чтении блока данных |
|
19 |
сегмент данных еще не последний при записи блока данных |
|
21 |
контрольная сумма после записи блока данных недопустима |
|
23 |
идентификатор параметра в блоке данных недопустим (запись в блок данных) |
|
25 |
записывать системный модуль разрешено только сразу после загрузки |
|
27 |
операционная система не может быть запущена (операционная система не находится на FPROM) |
|
40 |
значение параметра выше максимального значения |
|
41 |
значение параметра выше максимального значения |
|
42 |
значение параметра выше максимального значения |
|
52 |
значение параметра ниже минимального значения |
|
53 |
значение параметра ниже минимального значения |
|
54 |
значение параметра ниже минимального значения |
|
64 |
недопустимый идентификатор оборудования в модуле BR (запись в блок данных) |
|
65 |
неверная версия аппаратного обеспечения в модуле BR (запись в блок данных) |
|
66 |
операционная система на диске несовместима с существующей сетью |
Смотреть все выводимые ошибки на Русском языке, на Английском языке.
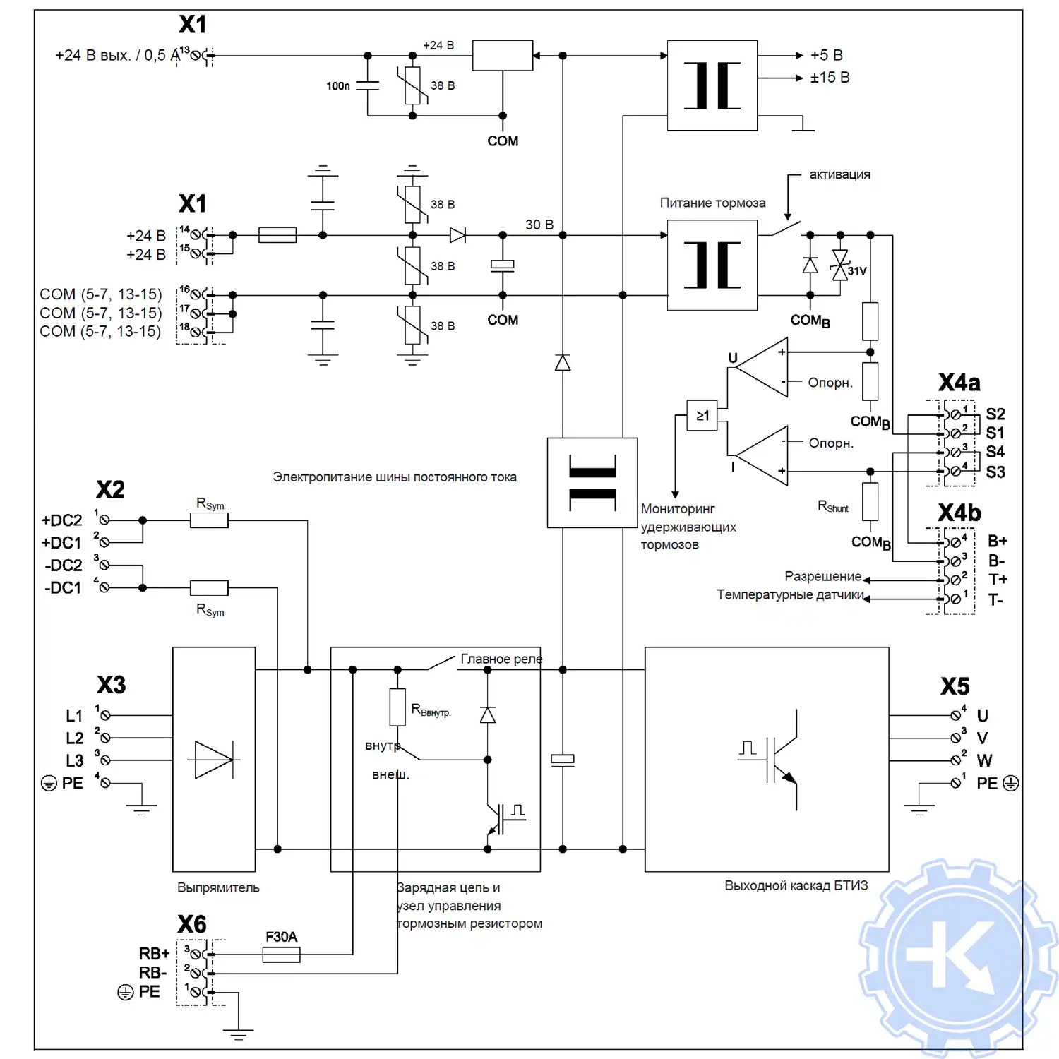
Схемы
Схемы типовых подключений сервоприводов B&R Acopos
В некоторых случает может понадобится схема подключения сервоприводов, ниже мы показаны схемы сервопривода BR-AUTOMATION ACOPOS.
Преимущество ремонта сервоприводов B&R в нашем сервисном центре
Во время эксплуатации электроприводов BR-AUTOMATION может возникнуть проблема, далеко не всегда возникшую проблему можно исправить на месте своими силами, наш сервисный центр готов вам в этом помочь, выполнив качественный ремонт сервоприводов B&R Acopos в сжатые сроки с полугодовой гарантией.
Мы не только восстановим неисправный блок, но и подскажем как действовать в той или иной ситуации для максимально долгой и безаварийной работы сервопривода.
Работы, проводимые при ремонте сервопривода B&R в Луганске:

- Предварительный осмотр на возможность восстановления бесплатный;
- Мы производим ремонт сервопривода B&R на компонентном уровне (экономия бюджета и времени)
- При ремонте сервоприводов ни каких конструктивных изменений не вносим;
- Ремонт блоков с применением оригинальных запасных частей (по возможности).
- Вы платите исключительно за результат - работающий сервопривод;
- Гарантия на ремонт сервопривода B&R и на запасные части замененные в процессе ремонта 6 месяцев;
- Сроки ремонта варьируются от 5 до 15 рабочих дней;
За два десятилетия существования сервисного центра нашими специалистами были успешно проведены тысячи подобных ремонтов с каждым разом поднимая квалификацию наших инженеров. Ниже представлен далеко не полный список сервоприводов BR-AUTOMATION серии ACOPOS ремонтируемые в нашем сервисном центре.
|
ACOPOS 8V1010.00-2 |
Ремонт сервопривода BR-AUTOMATION 3x 400-480 V, 1.0 A, 0.45 kW |
|
ACOPOS 8V1010.001-2 |
Ремонт сервопривода BR-AUTOMATION 3x 400-480 V, 1.0 A, 0.45 kW |
|
ACOPOS 8V1010.50-2 |
Ремонт сервопривода BR-AUTOMATION 3x 110-230 V / 1x 110-230 V, 2.3 A, 0.45 kW |
|
ACOPOS 8V1010.501-2 |
Ремонт сервопривода BR-AUTOMATION 3x 110-230 V / 1x 110-230 V, 2.3 A, 0.45 kW |
|
ACOPOS 8V1016.00-2 |
Ремонт сервопривода BR-AUTOMATION 3x 400-480 V, 1.6 A, 0.7 kW |
|
ACOPOS 8V1016.001-2 |
Ремонт сервопривода BR-AUTOMATION 3x 400-480 V, 1.6 A, 0.7 kW |
|
ACOPOS 8V1016.50-2 |
Ремонт сервопривода BR-AUTOMATION 3x 110-230 V / 1x 110-230 V, 3.6 A, 0.7 kW |
|
ACOPOS 8V1016.501-2 |
Ремонт сервопривода BR-AUTOMATION 3x 110-230 V / 1x 110-230 V, 3.6 A, 0.7 kW |
|
ACOPOS 8V1022.00-2 |
Ремонт сервопривода BR-AUTOMATION 3x 400-480 V, 2.2 A, 1 kW |
|
ACOPOS 8V1022.001-2 |
Ремонт сервопривода BR-AUTOMATION 3x 400-480 V, 2.2 A, 1 kW |
|
ACOPOS 8V1045.00-2 |
Ремонт сервопривода BR-AUTOMATION 3x 400-480 V, 4.4 A, 2 kW |
|
ACOPOS 8V1045.001-2 |
Ремонт сервопривода BR-AUTOMATION 3x 400-480 V, 4.4 A, 2 kW |
|
ACOPOS 8V1090.00-2 |
Ремонт сервопривода BR-AUTOMATION 3x 400-480 V, 8.8 A, 4 kW |
|
ACOPOS 8V1090.001-2 |
Ремонт сервопривода BR-AUTOMATION 3x 400-480 V, 8.8 A, 4 kW |
|
ACOPOS 8V1180.00-2 |
Ремонт сервопривода BR-AUTOMATION 3x 400-480 V, 19 A, 9 kW |
|
ACOPOS 8V1180.001-2 |
Ремонт сервопривода BR-AUTOMATION 3x 400-480 V, 19 A, 9 kW |
|
ACOPOS 8V128M.00-2 |
Ремонт сервопривода BR-AUTOMATION 3x 400-480 V, 128 A, 64 kW |
|
ACOPOS 8V128M.001-2 |
Ремонт сервопривода BR-AUTOMATION 3x 400-480 V, 128 A, 64 kW |
|
ACOPOS 8V1320.00-2 |
Ремонт сервопривода BR-AUTOMATION 3x 400-480 V, 34 A, 16 kW |
|
ACOPOS 8V1320.001-2 |
Ремонт сервопривода BR-AUTOMATION 3x 400-480 V, 34 A, 16 kW |
|
ACOPOS 8V1640.00-2 |
Ремонт сервопривода BR-AUTOMATION 3x 400-480 V, 64 A, 32 kW |
|
ACOPOS 8V1640.001-2 |
Ремонт сервопривода BR-AUTOMATION 3x 400-480 V, 64 A, 32 kW |
В таблице представлены исключительно сервопривода BR-AUTOMATION серии ACOPOS ремонт которых мы вам предлагаем, также специалисты нашей компании ремонтируют сервопривода не зависимо от серии и под каким брендом они были выпущены.
Оставить заявку на ремонт сервопривода B&R
У вас остались вопросы, связанные с ремонтом или сбросом ошибок, а также программированием и настройкой сервоприводов BR-AUTOMATION? Оставьте заявку на ремонт сервопривода B&R в Луганске Acopos нашим менеджерам. Связаться с ними можно несколькими способами:

- Заполнив форму заявки на ремонт (кнопка в правом верхнем углу сайта)
- Позвонив по номеру телефона:
- +7(8482) 79-78-54;
- +7(8482) 55-96-39;
- +7(917) 121-53-01
- Написав на электронную почту: 89171215301@mail.ru








